欧亿体育
您好,欢迎来到芜湖开放大学!
教师空间
学生空间
学校欧亿体育
学校概况
学校简介
现任领导
机构设置
分校之窗
联系我们
开放教育
国开一网一平台
教学教务
科研活动
学生工作
非学历教育
社区教育
老年教育
专技人员继续教育
干部教育在线
培训考试
学分银行
党建动态
信息公开
单位预算
单位决算
“三公”经费
人事信息
采购信息
学习资源
学历教育
继续教育
终身教育
数字图书馆
您当前状况的部位:
网站欧亿体育
>
信息公开
>
单位决算
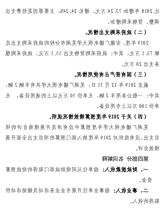
安徽广播电视大学芜湖市分校 2019 年度 部门决算
作家:system 时:2019-08-13 17:29:00
点击量:
安利到:
用微信扫描二维码
分享至好友和朋友圈
×
字体:
大
中
小
电话扫码而光在电话拉开如今页
顶部
打印
关闭
安徽广播电视大学芜湖市分校 2019 年度 部门决算 - 芜湖开放大学
欧亿体育
音乐版权大部分©蚌埠开启院校 电话号码:河南省蚌埠市镜湖区环城西路10-3号 邮编地址:241000 秋季招生电活:0553-3818012 接转传真:0553-3822578